Buffalo Niagara ITS Architecture
Skip to main content
Home
Scope
Planning
Stakeholders
Inventory
By Physical Object
By Stakeholder
Services
Roles and Resp
Needs
Functions
Interfaces
Communications
Agreements
Projects
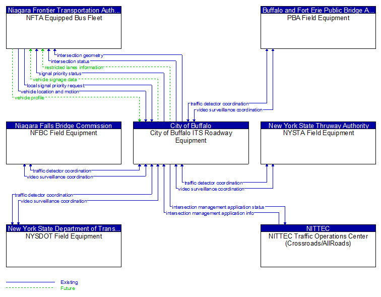
Context Diagram - City of Buffalo ITS Roadway Equipment